未来医疗机构该如何设置?国家卫生健康委发布《医疗机构设置规划指导原则(2021-2025)》

 二维码 45
发表时间:2022-02-11 16:32来源:国家卫健委官网

近日,国家卫生健康委发布《医疗机构设置规划指导原则(2021-2025)》(以下简称《指导原则》)。作为指导各级卫生健康行政部门制定本区域《医疗机构设置规划》的依据,《指导原则》在明确《医疗机构设置规划》重要作用的基础上,从规划的基本原则、总体要求、主要内容、公立医院设置基本规则、规范公立医院分院区设置、规划制定的权限和程序、监测和评估、规划的更新等方面提出全面要求。


一、《指导原则》出台的背景

党的十八大以来,我国医疗卫生事业快速发展,覆盖城乡的医疗卫生服务体系日益完善。各地根据本行政区域内的人口、医疗资源、医疗需求和现有医疗机构的分布状况,以《医疗机构设置规划指导原则(2016-2020年)》为指导,科学制定本行政区域《医疗机构设置规划》,为构建优质高效的医疗卫生服务体系打下坚实基础。当前,新型城镇化和乡村振兴战略全面推进,人口分布格局不断调整,新发再发传染病挑战形势严峻,对优化医疗资源配置,加快优质资源扩容和区域均衡布局,推动公立医院高质量发展,构建分级分层分流的重大疫情救治体系提出了新的更高要求。为进一步优化医疗资源配置,加快建成优质高效的医疗卫生服务体系,我们研究制定了《指导原则》。

二、《指导原则》的主要内容

(一)强调医疗机构设置规划的重要作用。《规划》是以区域内居民实际医疗服务需求为依据,以合理配置、利用医疗卫生资源,公平、可及地向全体居民提供安全、有效的基本医疗卫生服务为目的,将各级各类、不同所有制形式、不同隶属关系、不同服务对象的医疗机构统一规划布局,有利于引导医疗卫生资源合理配置,充分发挥有限资源的最大效率和效能,建设与社会主义现代化国家新征程相适应、与人民美好健康需求相匹配、结构合理、分工明确、密切协作的医疗服务体系。

(二)明确医疗机构设置的五个基本原则。坚持需求导向原则、区域统筹规划原则、科学布局原则、协同创新原则、中西医并重原则。

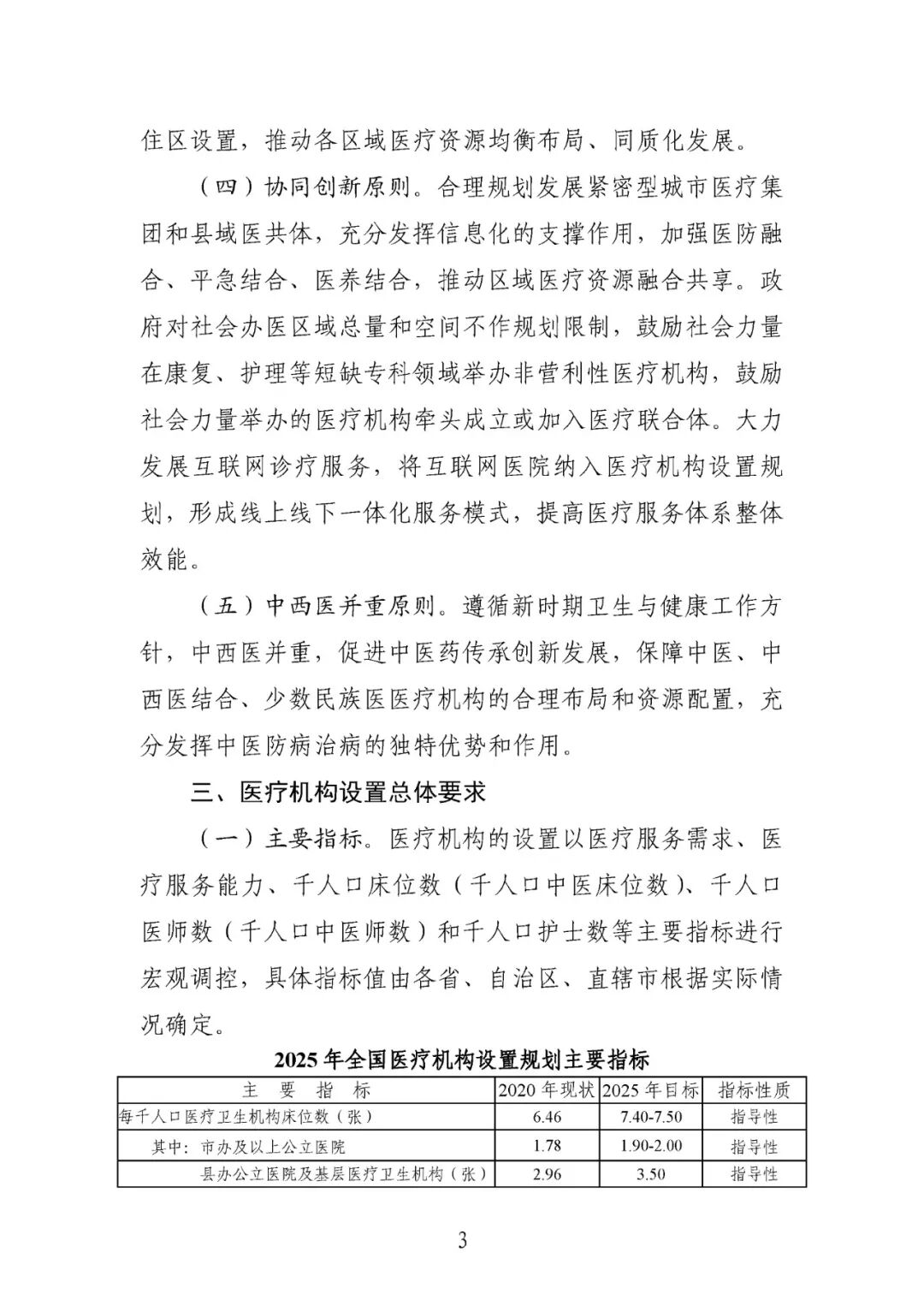
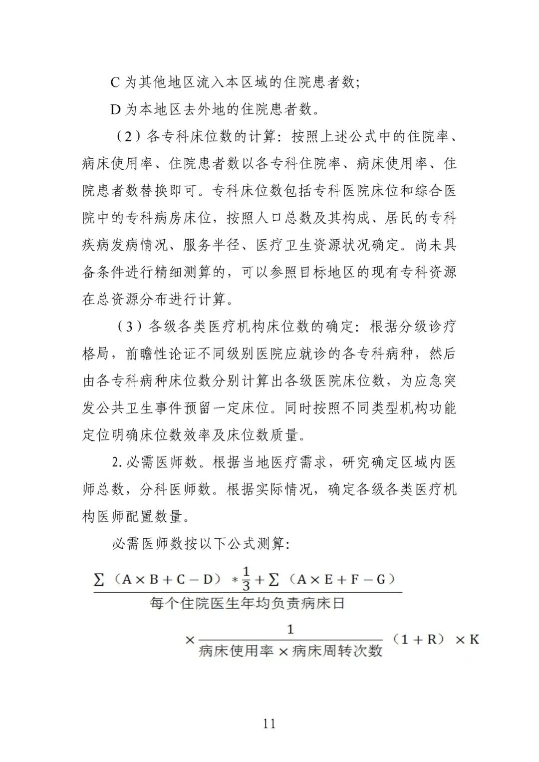
(三)提出医疗机构设置的主要指标和八个方面的总体要求。医疗机构的设置以医疗服务需求、医疗服务能力、千人口床位数(千人口中医床位数)、千人口医师数(千人口中医师数)和千人口护士数等主要指标进行宏观调控,具体指标值由各省、自治区、直辖市根据实际情况确定。总体要求包括完善城乡医疗服务体系、加快完善分级诊疗体系、构建优质均衡高效的医疗服务体系、建立健全分级分层分流的重大疫情救治体系、加强医疗急救服务体系建设、深化医养结合、鼓励社会办医、健全中医药服务体系八个方面。

(四)框定《规划》的四方面主要内容。一是现状分析。参照全国卫生服务调查方案等,进行本区域医疗资源和医疗服务调查,确定本区域居民医疗服务需求、利用和影响因素,综合考虑区域战略发展规划、城镇化、人口现状、疾病谱等因素合理布局。二是明确健康影响因素。在现状分析的基础上,依据本区域居民主要健康问题及其影响因素,确定本区域医疗机构合理设置的思路。三是确定医疗机构的设置。依据上述两点,综合考虑分级诊疗要求、支付能力、医疗服务可及性、转化成为服务需求的潜力,分年度预测、规划医疗服务需求,确定所需要的医疗机构级别、类别、数量、规模及分布,确定必需床位总数和必需医师、护士总数。四是制定医疗机构现状图和设置规划图,加强对区域内医疗机构的宏观调控和动态管理。

(五)公立医院设置的基本原则。一是合理设置公立医院数量。公立医院的设置要符合国家和地方的卫生健康事业发展总体规划。依据常住人口数,合理规划设置各级各类的公立医疗机构。二是合理配置公立医院单体(单个执业点)床位规模。公立医院根据其功能定位和服务能力,合理设置科室和病区数量,限定每个病区床位规模。三是合理配置公立医院三级综合医院床位数。充分发挥三级医院技术、人才等方面的引领作用,重点承担疑难危重症的诊疗任务。在设置审批三级综合医院时,引导三级综合医院提高重症医学专业床位规模及占比,合理配置临床科室资源。原则上平均住院日过长的不得新增三级综合医院及其床位。

(六)规范公立医院分院区设置。

公立医院“分院区”是指公立医院在原有院区(主院区)以外的其他地址,以新设或者并购等方式设立的,具有一定床位规模的院区。分院区属于非独立法人,其人、财、物等资产全部归主院区所有。公立医院举办的基层医疗服务延伸点、门诊部、未设置床位的健康体检中心等,以及医联体、医院托管、合作举办、协议合作、对口支援等合作医疗机构不属于分院区。

各地应当综合考虑本地区经济社会、医疗资源布局和群众健康需求,统筹规划医疗资源和布局,原则上支持综合实力强的公立医院,在严格控制单体规模基础上建设分院区。引导优质医疗资源向医疗服务能力薄弱、群众医疗需求较大的地区布局,推动区域医疗服务体系均衡发展,发挥集约优势,提高医疗服务体系整体能力与绩效。建立完善不同院区间统筹管理制度,强化防治结合、平急结合,加强重大疫情救治等突发公共卫生事件应急处置能力建设,确保重大疫情发生时迅速转换功能。同时,文件明确了公立医院申请设立分院区应当满足的条件,所处发展阶段与建设分院区之间的关系,以及分院区的规模要求。

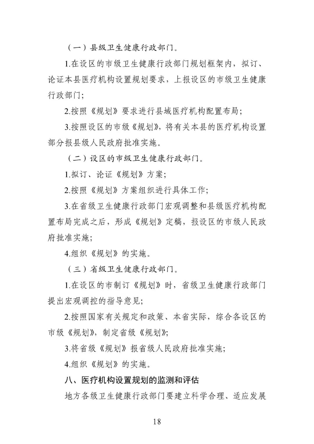
(七)阐释《规划》制定权限和程序。各级地方卫生健康主管部门(含中医药主管部门)在同级政府领导下,具体负责《规划》的制定和组织实施。省级和县级《规划》要以设区的市级《规划》为基础。

(八)确定《规划》的监测、评估及更新。地方各级卫生健康行政部门要建立科学合理、适应发展的医疗机构设置和床位规划管理制度,对区域内各种所有制、投资主体、隶属关系和经营性质的医疗机构实行宏观调控和属地化管理,统一规划、设置和监管。加强《规划》实施的监测和评估,确保医疗机构按《规划》设置,并根据监测评估结果做好《规划》制修订工作,《规划》每5年更新一次,更新的《规划》要按程序审核、批准、发布、实施。

三、做好组织实施

地方各级卫生健康行政部门要依据《指导原则》,结合地方实际做好本辖区《规划》编制工作,合理布局本辖区医疗卫生资源,促进不同类型机构实现其功能定位和高质量发展。国家卫生健康委将加强对地方各级卫生健康行政部门的指导,为构建优质高效的医疗卫生服务体系打下坚实基础。

专家解读一

传承与创新并重,总体布局优质高效新体系

国家卫生健康委卫生发展研究中心

付强

近日,国家卫生健康委发布《医疗机构设置规划指导原则(2021-2025)》(以下简称《指导原则》)。作为指导各级卫生健康行政部门制定本区域《医疗机构设置规划》的依据,《指导原则》在明确《医疗机构设置规划》重要作用的基础上,从规划的基本原则、总体要求、主要内容、公立医院设置基本规则、规范公立医院分院区设置、规划制定的权限和程序、监测和评估、规划的更新等方面提出全面要求。总体来看,《指导原则》呈现四个方面的特点。

一是充分对接国家总体部署,构建优质均衡高效的医疗服务体系。近年来,我国陆续颁布《基本医疗卫生与健康促进法》《中医药法》《医疗机构管理条例》等法律法规,发布《关于推动公立医院高质量发展的意见》等指导性文件。在内容上,《指导原则》全面衔接国家法律法规、重要文件部署,提出要“构建优质均衡高效的医疗服务体系”、“推进公立医院高质量发展”、“促进优质资源扩容和区域均衡布局”,在与国家发展总体部署一脉相承的前提下,又充分体现政府宏观调控和市场配置资源的作用,着力于构建优质高效新体系、强化资源配置、优化要素结构。

二是传承人民健康初心,发展全方位全周期健康服务。《指导原则》坚持以人民群众就医需求为导向,着力发展群众最为关注、最为迫切的医疗卫生服务,提出合理配置区域综合和专科医疗资源,促进康复、护理、医养结合、居家医疗等接续性医疗服务快速发展,加强二级及以上综合医院设置老年医学科,鼓励有条件的二级及以上中医院设置老年医学科,引导部分一、二级公立医疗机构转型为长期护理机构等。同时,为应对新型冠状病毒等传染病防控和慢病防治要求,《指导原则》明确提出要建立健全分级分层分流的重大疫情救治体系,构建省、市、县三级医疗急救服务体系,推动院前急救网络与院内急救有效衔接,满足人民群众多层次、多样化的医疗服务需求。

三是顺应新时代发展需求,持续引导重点领域健康发展。根据当前社会经济发展趋势,围绕新时代卫生健康事业发展的关键点,《指导原则》创新性提出了重点领域:1.大力发展互联网诊疗服务,推动人工智能、大数据、云计算等新兴信息技术与医疗服务深度融合,推进智慧医院建设和医院信息标准化建设,发展并规范远程医疗和互联网医疗。2.首次提出了规范公立医院分院区设置。在国家级文件中,《指导原则》首次明确提出分院区的定义(是指公立医院在原有院区(主院区)以外的其他地址,以新设或者并购等方式设立的,具有一定床位规模的院区),并对申请设置公立医院分院区的基本条件、公立医院的发展阶段、分院区的床位规模等都提出了严格且明确的要求;3.明确社会办医区域总量和空间不作规划限制。《指导原则》提出,要鼓励社会力量在康复、护理等短缺专科领域举办非营利性医疗机构和独立设置医疗机构,加强社会办医的规范化管理和质量控制,提高同质化水平。

四是围绕高质量发展主题,精细化指导各地配置卫生资源。为适应精细化、现代化发展要求,《指导原则》开创性地采用了多个数学模型,指导各地精准把握当前现状,测算未来需求。主要包括:1.提出测算必需床位数的模型,由人口总量和结构、住院率、病床使用率、病床周转次数、流入和流出人口等因素综合评估;2.提出测算必需医师数的模型,由人口总量和结构、诊疗人次、住院人次、流入和流出的诊疗和住院情况、以及调整系数K等因素综合评估;3.提出床位需求系数R,用于评估公立医院当前发展阶段是否应设立分院区,由所在地人口总量和结构、流入人口、入院人数、住院率、服务半径对应的床位权重等综合评估。

总体来讲,《指导原则》衔接国家发展重要部署,以人民健康需求为导向、顺应新时代发展需求、围绕高质量发展主题,全面指导各地制定《医疗机构设置规划》,文件定位具有前瞻性、内容具有针对性、方法具有创新性,为充分体现政府宏观调控和市场配置资源的作用,构建优质均衡高效的医疗服务体系提供了重要依据和工具指引。



专家解读二

科学引导医疗机构设置,助力医疗机构高质量发展

复旦大学公共卫生学院

罗力

经济发展、社会进步、人民群众健康意识的极大提高,形成了巨大的医疗服务需求,客观上要求更多、更好的医疗服务供给,尤其是高质量医疗服务。为做好医疗机构设置规划,合理配置医疗资源,保障高质量的基本医疗服务充分供给,国家卫生健康委颁布了《医疗机构设置规划指导原则(2021-2025年)》(以下简称《指导原则》)。围绕着医疗机构和医疗资源规划主题,《指导原则》回答了1个关键难题,给出了4个引导方向,确定了4个配置标准。

一、回答了1个关键难题

观察当前医疗服务业态,基本形势是顶尖医院要扩张、康复护理要发展、薄弱地区要提升、基层力量要加强。如何在有限的资源增量前提下应对好各方的资源配置要求,是医疗机构设置规划要解决的关键难题。《指导原则》明确了医疗资源进一步有序增加、政府办医和社会办医同步发展的大方向,给出了资源总量配置目标、单体医院床位规模、设置分院区的前提条件、分院区的建设要求等指导性意见,从方向指引到量化标准,建构了一个推动医院从规模扩张转向内涵建设的制度环境,预期可以有效形成康复护理、薄弱地区、基层力量提升的助力,实现多方共赢,化解前述关键难题。这是一个非常巧妙的机制设计。

二、给出了4个引导方向

一是引导公立医院内涵发展。《指导原则》明确了公立医院的发展道路一定是先做强再做大。所谓强,是指:三级甲等公立医院,病床使用率持续超过90%高位运行,平均住院日处于全国同类别医院前10%(以平均住院日短为优),住院病人疑难程度(CMI值)排名为所在省份同类别医院的前10%,现有院区绩效考核等级连续三年A+级以上(专科医院A级以上),近三年未发生重大医疗安全事件和严重行风问题。只有做强了,满足了这些条件,公立医院才能申请新开设分院区。

二是导引公立医院有序发展。到2025年全国每千人口床位数要增加1张。增加的1张床位中,市办及以上公立医院增加0.22张,县办公立医院及基层医疗卫生机构增加0.54张,两者合计占比76%。同时,《指导原则》提升了公立医院单体医院的资源配置标准,例如省办及以上综合医院床位数从十三五期间的最高1500张提升到3000张。这类提升有一定的可行性,信息化技术和现代管理方法的广泛使用,可以支撑更大的医院规模。

三是引导优质医疗资源流向薄弱区域、做好疫情储备。《指导原则》要求拥有优质医疗资源的公立医院到医疗资源薄弱区域开设分院区,而且是有产权关系的分院区,并且对分院区提出了较高的建设要求,这有利于推动区域医疗服务体系均衡发展,更好地增进高质量服务的公平可及,提高医疗服务体系整体能力与绩效。《指导原则》还强调了公立医院分院区要加强突发公共卫生事件应急能力建设,“确保重大疫情发生时迅速转换功能”。

四是引导社会办医成为政府办医的有益补充。《指导原则》强调了社会办医医疗机构的区域总量和空间不作规划限制,鼓励社会力量在康复、护理等短缺专科领域举办非营利性医疗机构和医学检验室实验室、病理诊断中心、医学影像诊断中心、血液透析中心、康复医疗中心等独立设置医疗机构。这在公立医疗机构大规模发展的背景下,是比较恰当、现实可行的策略。

三、确定了4个配置标准

一是确定了医疗资源总量配置的标准。全国每千人口床位数从2020年的6.5张提升至2025年的7.4-7.5张,增加15%左右,体现了满足人民群众医疗需求持续增长的原则。

二是确定了公立医院单体医院的标准。县办综合医院床位600-1000张,地市办综合医院1000-1500张,省办及以上综合医院1500-3000张,三类医院的资源配置标准均较十三五规划有一定幅度提升,体现了实事求是、与中国实际情况相结合、运用信息技术提升管理能级的原则。

三是确定了优质公立医院(可以举办分院区)的标准。除了前述病床使用率、平均住院天数日、住院病人疑难程度、绩效考核等级等标准之外,还引入了外地病人定比例(R≥1.3)的建设标准,体现了新时期下只有做强医院才能做大医院的原则。

四是确定了公立医院分院区的标准。原则上,到2025年末,符合条件的公立医院举办分院区不得超过3个。新增分院区的,每个分院区的床位数量不低于二级同类别医院最低要求、不高于本《规划》确定的同级综合医院床位最高标准,各分院区总床位数不超过2020年末主院区编制床位数的80%。这些建设标准的设定,体现了做实分院区、做到名实相符、高质量发展公立医院的原则。



分享到: